学校首页
网站首页
学院概况
学院简介
院徽院训
院长致辞
历史沿革
组织机构
现任领导
学院大事记
联系方式
师资队伍
教学科研人员
实验技术人员
管理人员
退休人员
人才培养
本科生培养
研究生培养
获奖成果
教学资源
科学研究
科研动态
科研机构
承担项目
获奖成果
论文专著
学科建设
博士后流动站
博士学位授权点
硕士学位授权点
实验中心
实验平台
跨学科x-物理实验教学示范中心
电工电子省级实验教学示范中心
陕西省超声学重点实验室
激光业谱学实验室
党群工作
组织建设
工作动态
学习资料
工会工作
学生工作
通知公告
学工队伍
学工动态
文件汇编
学生刊物
校友风采
下载专区
通知公告
最新公告
学院2026年招聘公告
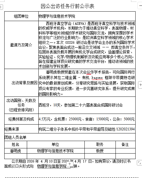
因公出访任务行前公示
物理学院2026年博士研究...
物理学院2026年清明节实...
物理学院2026年硕士研究...
您的当前位置:
网站首页
>
通知公告
>
正文
因公出访任务行前公示
时间:2026/04/10 10:19:46
作者:
点击量:
版权所有©:陕西师范大学物理学与信息技术学院
地址:陕西师范大学长安校区致知楼 | 邮编:710119 | 电话:029-81530750 | Email:wlbg@snnu.edu.cn